本業に貢献する
障害者雇用を実現
ネットワークを活かし、
貴社の採用活動を一括サポート!
- 初めてでも安心、
専門家が伴走支援 - 安定して働ける
人材をマッチング - 配慮事項などの
レクチャー実施
面接で、障害特性や症状について
どこまで聞いていいの?
面接の印象は良かったのに
入社後にミスマッチが…
面接官の目線に立って、プロがノウハウをお伝えします!
確認ポイントなどノウハウを提供
評定表プレゼント!
オンライン同席することも可能
プロが
面接のコツを
お伝え!




人材紹介の事例
Kaien ではさまざまなご要望に応じて支援内容をカスタマイズし、サポートします。
障害者雇用をご検討中の際はぜひ一度ご相談ください!
オムロングループ
オムロングループでは多様性のある組織づくりに向けて新規プロジェクト「異能人財採用プロジェクト」を立ち上げ、積極的に障害者雇用を進められています。
Kaien が行った支援
- 採用支援(スクリーニング・アセスメント)
- インターンシップの運営代行
- 定着支援

LINEヤフー
LINEヤフーではモバイルアプリのテスト業務などで障害者雇用を行い、その成功体験から、アプリ以外のその他の業務へ雇用の範囲を広げようとされています。
Kaien が行った支援
- 採用支援(スクリーニング・アセスメント)
- インターンシップの運営代行
- 定着支援

EY Japan 株式会社
EY Japan 株式会社では「長期的価値」との視点から、新しい障がい者雇用チーム「Diverse Abilities Center」を立ち上げ、多様な人材雇用に取り組まれています。
Kaien が行った支援
- 総合コンサルティング(母集団形成・スクリーニング・1次面接同席・インターン運営・アセスメント)
- 人材紹介・定着支援
- 雇用管理スタッフの常駐支援

Kaienの支援
支援の専門知識を活かした人材マッチング
- 就労支援で培った自社ノウハウを活かし、専門スタッフがスクリーニング。
- 全国500か所の支援機関とのネットワークも活かし、安定勤務や協調性が見込める人材をご提案します。

業務切り出しから受け入れまでサポート
- 経験豊富なコンサルタントが、プロジェクト全体を伴走します。
- 業務切り出し、母集団形成、書類選考や面接の支援など、採用の各プロセスでノウハウをご提供。

障害に関するレクチャーを
実施
- 入社前に配属部門に向けて障害に関する基礎知識や障害特性・配慮事項をレクチャー。
- 安心して受け入れ準備を整えることができます。

他サービスとの比較
人材紹介には Kaien が運営する求人サイト「マイナーリーグ」を利用しています。
マイナーリーグには、多くの障害者雇用に便利な機能が搭載され、また、高スキル人材が多数登録されています。
障害者雇用に大変便利なツールです。
ハローワーク
一般的な求人サイト
Kaien(マイナーリーグ)
支援機関への求人案内
支援機関への求人案内
ハローワーク
所轄により対応が異なる
一般的な求人サイト
一般的には行われていない
マイナーリーグ
全国2,300箇所以上の支援機関に新着求人をご案内しています
支援者との連携機能
支援者との連携機能
ハローワーク
なし
一般的な求人サイト
なし
マイナーリーグ
支援者による「推薦文機能」
求職者との接点
求職者との接点
ハローワーク
一部地域で「合同面接会」等を開催
一般的な求人サイト
一般的には別途料金が発生するサービスとして提供されている
マイナーリーグ
1社単独「オンライン説明会」を無料開催
戦力となる人材が多数登録
コンセプトは「とがりを活かす」
「マイナーリーグ」には障害に対する一定の配慮を得ながら、ITスキルや語学力、
専門事務スキルなどを業務で活かしたいと希望する求職者が多数登録しています。
年齢層
20代
38.7%
30代
37.8%
40代
17.3%
50代以上
6.2%
学歴
大卒以上
68.2%
専門卒
14.8%
高卒
13.6%
その他
3.4%
支援機関への登録
登録あり
71.4%
登録なし
28.6%
料金・サービス内容
料金形態
サービス内容
人材紹介
料金形態
理論年収の30%
(成功報酬型)
サービス内容
担当者が貴社の採用ニーズをお伺いし、求人サイト「マイナーリーグ」に求人情報を公開。貴社の求める要件に合わせた人材を選定し、紹介いたします。
オプションサービス
(採用支援)
料金形態
ご予算に合わせ
個別にお見積り(業務委託契約)
サービス内容
5名以上の大量採用する必要がある企業様や、はじめて障害者雇用に取り組む企業様の採用プロジェクトをサポートするオプションサービスです。
オプションサービス(採用支援)
障害者雇用の経験が豊富な専門スタッフが採用プロジェクトに伴走します。業務の切り出し、母集団形成、書類選考、面接、選考インターンの企画・運営など、貴社のご希望に合わせて支援プランを個別に作成いたします。
プロジェクト型で5名を採用する際のイメージ
事前の職務定義をベースとしたファネル型採用プロジェクト
説明会参加
80名
母集団形成
求職者に対して求める人物像やスキルを伝える
応募数
30名
書類選考
期待するスキルや経験があるかを書類でスクリーニング
面接実施
15名
面接
長期の就労を視野に就労準備性が整っているかを確認
インターン参加
10名
インターン
実際の業務に近しい模擬業務の実践を通じてスキルを確認
具体的なサポート内容の一例
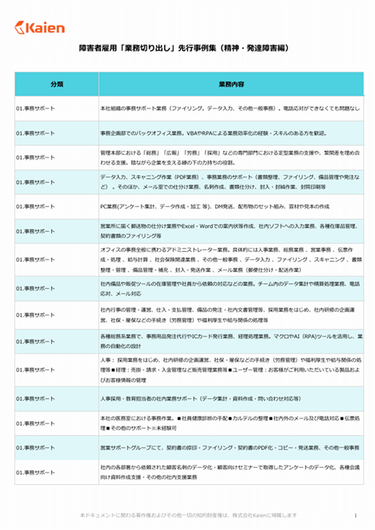
業務切り出し支援

通年採用は候補者同士の比較検討が難しく、採否判断の合意形成が困難。プロジェクト型であれば横並びの比較検討が可能なため、採否判断の合意形成がしやすい。
母集団形成

15年、福祉領域で培った支援ネットワークと、国内最大規模の当事者コミュニティを活用し求人情報を発信。オンライン採用説明会を企画運営しターゲットとなる人材からの応募を促進します。
書類選考

雇用後のミスマッチを防止するための見極めを行います。応募書類の回収や求職者とのやり取りを代行することで、ご担当者様の採用事務コスト削減にも寄与します。
面接同席

障害福祉サービスや障害者雇用の経験が豊富なコンサルタントが採用面接に同席。障害に関する専門知識を活用しながら就労準備性を見極め、雇用のミスマッチを防止します。
障害者採用のお役立ち資料 人気3点セット
ダウンロード





